PA旗舰厅(中国区)官方网站-PlayAce

 

 

 

 

 

Page 16 - PA旗舰厅(中国区)官方网站-PlayAce公益基金会2017年度事情报告58
P. 16

2018年度事情报告                                                                                               2018年度事情报告
                    WORK REPORT FOR THE YEAR 2018                                                                            WORK REPORT FOR THE YEAR 2018


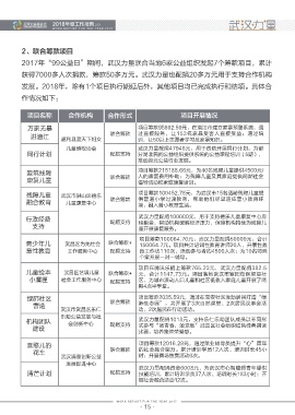
         2、团结筹款子目

         2017年“99公益日”时代,,,,,武汉实力团结外地6家公益组织提倡7个筹款子目,,,,,累计

         获得7000多人次捐钱,,,,,筹款50多万元。。。。。。。。武汉实力也配捐20多万元用于支持相助机构
         生长。。。。。。。。2018年,,,,,除有1个项目执行期延后外,,,,,其他项目均已完成执行和结项。。。。。。。。详细合

         作情形如下:
                                                                                                                 三、项目决算
           项目名称          相助机构          相助形式                      项目开展情形

           万家无暴                                   项目筹款95892.59元,,,,,在潜江市建设家暴预警系统,,,,,通
            进潜江        监利县蓝天下妇女         团结筹款      过直接效劳,,,,,让153名家暴受害人直接受益;;;;;通过培                                          支失事项                      名称                          支出                  收入
                                                  训,,,,,让50以上自愿者学习反家暴知识。。。。。。。。
                                                                                                                                           流动儿童性教育                       9,000.00
                         儿童维权协会                   武汉实力配捐47946元,,,,,用于资助开展偕行妄想,,,,,为部
           偕行妄想                         配捐支持      分湖北民间公益组织提供系统的公益课程培训(5期),,,,,                                                        喘气效劳--让大树享受自己的蓝天                      8,882.02
                                                  推动湖北公益行业生长。。。。。。。。

           爱筑残障                                   项目筹款215188.66元,,,,,为40名残障儿童提供4500元/                                                        敬重童心,,,,,筑梦未来                       9,000.00
                                                  人的康复用度津贴;;;;;为残障儿童及其家庭提供两期社会
           康复儿童                         团结筹款      提倡运动和家庭康复培训。。。。。。。。                                                     小额资助            小时间,,,,,大未来-儿童财商赋能妄想                      8,988.00
                                                                                                                      项目
          残障儿童         武汉市洪山区禧乐                   项目筹款100452.78元,,,,,为武汉市15名适龄残障儿童提                                                           武汉实力公益沙龙                       6,000.00
          融合教育           儿童康复中心         团结筹款      供通俗小学过渡教育,,,,,资助他们尽早顺应普小教育环                                                                   童声朗读团                        9,000.00
                                                  境,,,,,融入普小教育生涯。。。。。。。。

          行政经费                          配捐支持      武汉实力配捐100000元,,,,,用于支持禧乐儿童康复中心房                                                            防灾减灾,,,,,从我做起                       11,384.00
                                                  租租金,,,,,资助机构缓解经济压力,,,,,包管机构一连为残障儿
            支持                                    童开展康复效劳。。。。。。。。                                                                               爱筑残障儿童康复路                      85,188.66           85188.66
                                                   项目筹款100064.70元,,,,,武汉实力配捐50000元,,,,,合计                                                          喜憨儿的花车                        3,605.08            3605.08
          青少年儿          武昌区为先社会         团结筹款+      150064.7元。。。。。。。。项目共计培训性教育讲师20人,,,,,开展性教
          童性教育           事情效劳中心         配捐支持       育事情坊110次,,,,,运动加入者约4500人次;;;;;为10名特殊                                                           残障儿童融合教育                       30,452.78          30452.78
                                                   个案开展一对一直导。。。。。。。。                                                       团结筹款                   绿肺社区营造                         611.09             611.09

                                                  项目在腾讯乐捐上筹款765.23元,,,,,武汉实力配捐382.5                                       项目
          儿童绘本          武昌区艺境儿童         团结筹款+     元,,,,,合计1147.73元。。。。。。。。项目落地武汉市紫阳街保望堤社                                                             青少年儿童性教育                       45,019.41          30019.41
           小魔匣         社会事情效劳中心         配捐支持      区,,,,,为都会流感生齿儿童和社区低收入家庭儿童开展了两
                                                  期4点半学堂。。。。。。。。                                                                                  儿童绘本小魔匣                          -                229.73

           绿肺社区                         团结筹款      项目筹款2035.59元,,,,,通过在宝安社区发动住民打造“绿                                                    资助武汉市洪山区禧乐儿童康复中心                       56,700.00            26700
             营造                                   肺生态园”,,,,,共开展了3次自然课堂、2次住民议事会活
                       武汉市武昌区乐仁                   动、2次住民在行动运动。。。。。。。。                                                                    资助武汉清早立异公益生长增进中心                       1,802.40
                       乐助公益生长与社                                                                                    都会武艺
          机构团队           会立异中心          配捐支持      武汉实力配捐1018元,,,,,支持乐仁乐助团队成员以差别形                                                       汉绣古板与现代亵服的研发、制作                       21,000.00
             建设                                   式加入“扬青春,,,,,颂党恩”武昌区社会组织红色经典诵读                                        小额资助
                                                  角逐,,,,,作育整体声誉感。。。。。。。。                                                         项目            二十四节气与家庭身心康健建设                        691.10

           喜憨儿的                                   项目筹款12016.28元,,,,,通过就业向导员提升“心”青年                                                                行政费                         482.00
             花车                         团结筹款      的社会融合能力。。。。。。。。累计培训学员12人次、培训时长45小
                       武汉清早立异公益                   时;;;;;开展阛阓售卖运动6次。。。。。。。。                                                      其他                       撒播费                        1,560.00
                        生长增进中心
                                                  武汉实力配捐资金6008元,,,,,为武汉市心智障碍青年提供                                                                  差盘缠                        10,132.50
           清芒妄想                         配捐支持      手艺培训,,,,,累计培训学员37人次、培训时长183小时;;;;;开
                                                  展社会融合运动12次。。。。。。。。                                                                                  合计                       319499.04          176806.75



                                          WORK REPORT FOR THE YEAR 2017                                                                            WORK REPORT FOR THE YEAR 2017
                                                  ·15·                                                                                                     ·16·
   11   12   13   14   15   16   17   18   19   20   21

 

 

 

 

 

【网站地图】【sitemap】